农业微生物资源团队揭示细菌III型分泌系统新机制
发布者:管理员发布时间:2023-04-24作者:魏海雷来源:农业微生物资源团队点击量:
近日,中国农业科学院农业资源与农业区划研究所农业微生物资源创新团队解析了细菌III型蛋白分泌系统组分HrpP调控植物免疫的功能机制。相关成果发表在美国微生物学会著名学术期刊《Microbiology Spectrum》上。

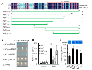
III型分泌系统是细菌重要的蛋白输出装置,由30 kb约20个组分基因组成,负责将效应蛋白分泌到胞外并注入宿主细胞。近年来,对效应蛋白的研究已经比较深入,但对于III型分泌系统组分的功能机制还缺乏足够了解。本研究以III型分泌系统组分蛋白HrpP为研究对象,首次明确该蛋白在质外体可以诱导植物细胞死亡、抑制由微生物分子相关模式诱导的基础免疫反应(PTI),并能够部分恢复细菌转运效应蛋白的能力。在植物中稳定表达HrpP能够抑制PTI反应,降低了植物的抗病能力。此外,本研究发现HrpP可以与植物中的丝裂原激活的蛋白激酶激酶2(MKK2)互作,并明确了二者互作的关键结构域为HrpP蛋白N端1-119个氨基酸(HrpP1-119),且两者互作发生在细胞核和细胞质膜。进一步研究表明HrpP可通过与MKK2互作抑制植物的PTI反应,但HrpP诱导的细胞死亡并不依赖于MKK2。该成果将为深入理解细菌III型分泌系统功能起到重要的推动作用,并为植物抗病免疫提供新的思路。
中国农业科学院农业资源与农业区划研究所硕士研究生金雅和康奈尔大学张薇博士为共同第一作者,魏海雷研究员和博士后李俊州为共同通讯作者。美国农业部Filiatrault教授和四川省自然资源科学研究院庄启国研究员也参与了部分工作。该研究得到国家自然科学基金、国家重点研发计划和四川省国际科技合作计划等项目资助。
论文链接:
https://doi.org/10.1128/spectrum.05148-22

III型分泌系统组分蛋白HrpP作用机制