Home» News» Updates» IARRP team reveals the functional mechanism of multiflagellin in beneficial bacteria

IARRP team reveals the functional mechanism of multiflagellin in beneficial bacteria

IARRP | Updated: 2023-01-17

Taking soil beneficial Pseudomonas fluorescens as an object, the Innovation Team of Agricultural Microbial Resources of the Institute of Agricultural Resources and Regional Planning (IARRP) of the Chinese Academy of Agricultural Sciences (CAAS) has systematically studied the functional mechanism of polyflagellin in motility and immune protection. The relevant results were published in Microbiology Spectrum, a well-known academic journal of the American Society for Microbiology, titled "Duplicated flagellins in Pseudomonas divergently contribute to motility and plant immune elicitation".

图片1.png

Bacteria usually have a flagellar system, with a single flagellin (FliC). Flagellin is the main component of the filamentous structure of the bacterial flagellar system, and has the ability to promote bacterial motility, chemotaxis and stimulate host immunity.

In this study, two homologous flagellins were found in the beneficial fluorescent pseudomonas F113 (Pseudomonas kilonensis). So, how did multiple flagellins of the same bacterium evolve, and is there any redundancy in function? Aiming to answer this scientific question, Wei Hailei's team used evolutionary analysis, genetics, molecular biology and other means to find that: FliC-1 and FliC-2 are relatively independent in evolution; and that FliC-1 plays a leading role in the formation of flagella, bacterial motility and plant immune stimulation (Fig. 1). The transcriptional expression level of fliC-2 was significantly lower than that of fliC-1 in the culture medium and plant colonization of bacteria, and the promoter analysis showed that the variation of the σ28 binding site in the fliC-2 promoter region was responsible for the difference in expression level.

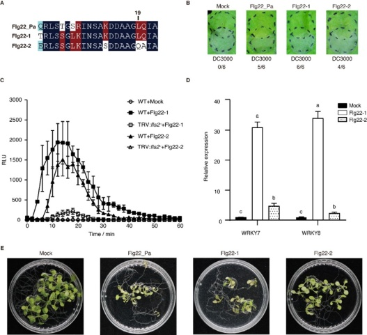
Asp14, Asp15, Leu19 and Ile21 are the key amino acid residues for the short flagellar peptide Flg22 to stimulate plant immune response. In strain F113, Flg22-1 contained the above four conserved amino acids, but the Leu19 of Flg22-2 was replaced by Gln. Through in vitro synthesis and the detection of conserved amino acid peptide chains Flg22-1 and Flg22-2, it was found that both Flg22-1 and Flg22-2 have the function of inducing plant immunity (Figure 2), but the plant immune response induced by Flg22-1 was significantly stronger than that of Flg22-2 (Figure 2C-E).

It is worth noting that the affinity prediction analysis shows that the mutation of the 19th amino acid is an important reason for the reduction of the affinity between Flg22-2 and FLS2/BAK1, which in turn leads to the weakening of immune stimulation ability. In addition, the study found that the 19th amino acid of Flg22-2 had the same variation as the other 11 strains of Pseudomonas that contained two flagellins, indicating that the flagellin redundancy phenomenon is also conserved in its functional mechanism. This achievement lays an important foundation for further understanding the mechanism of environmental adaptation and evolution of beneficial microorganisms.

图片2.png

Figure 1 Motility, flagella formation, and challenge inoculation assays of F113 and its fliC mutants

图片3.png

Figure 2 Plant immunity induced by Flg22-1 and Flg22-2

Luo Yuan, a doctoral student of the IARRP, and Wang Jing, a postdoctoral fellow, are the co-first authors, and researcher Wei Hailei is the corresponding author. Associate Researcher Gu Yilin and Professor Zhang Liqun of China Agricultural University also participated in the research. The research was funded by the National Key Research and Development Program and the Specialty Crop Scientist Project of the Beijing Modern Agricultural Industrial System.

Paper link: https://journals.asm.org/doi/10.1128/spectrum.03621-22